搜索
学校主页
Toggle navigation
首页
动态新闻
通知通告
新鲜事
社区教育
社区培训
社区动态
社区成果
学习共同体
学习苑
中心手册
居民学校
老年教育
通知公告
班级管理
师资力量
精彩活动
获奖荣誉
岁月留声
学历教育
报名须知
合作院校
校友风采
日常培训
从业人员培训
职业技能培训
失业人员培训
外来务工培训
农业技术培训
工会之家
校务公开
制度建设
招标招聘
老年教育
通知公告
班级管理
师资力量
精彩活动
获奖荣誉
岁月留声
当前位置:
首页
>
老年教育
>
通知公告
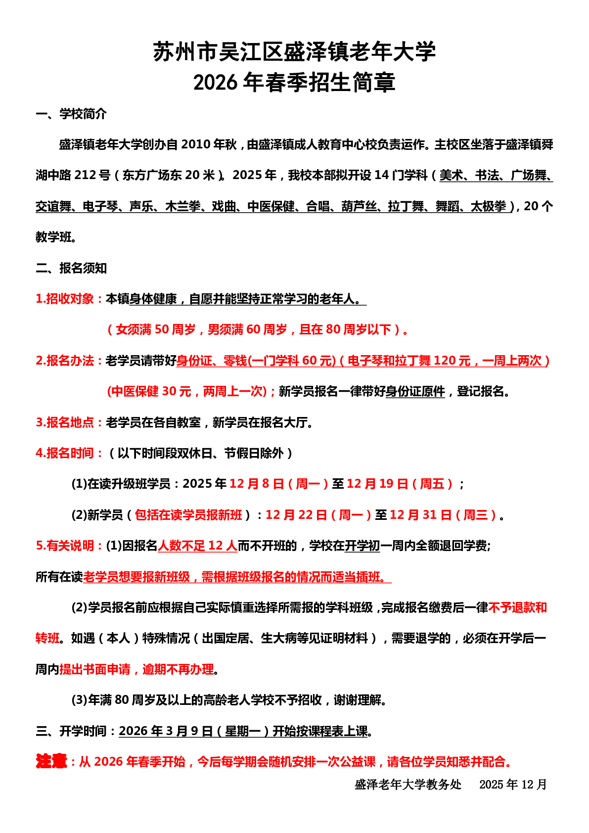
2026年盛泽镇老年大学春季招生简章和课程表
日期:2025-12-09 13:26:58 浏览量:
23
操作>>